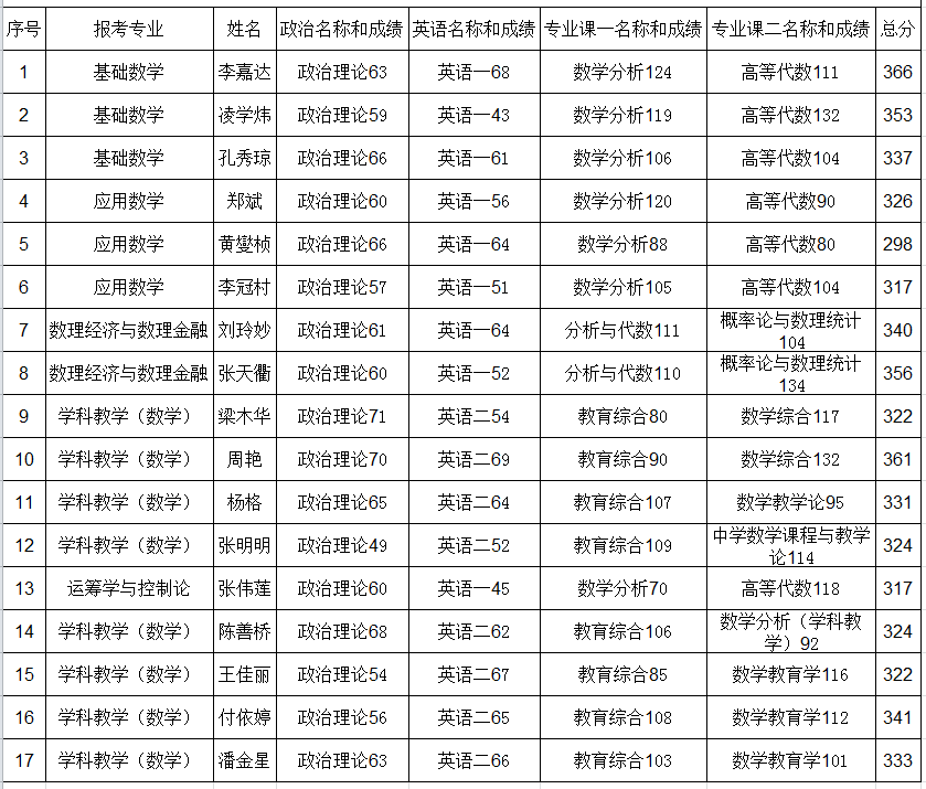
2016年ok138cn太阳集团第一批研究生录取名单公示

作者: 时间:2016-04-01 点击数:

Copyright ©中国·ok138cn太阳集团(有限公司)官方网站-Official website 版权所有  电话:0596-2591441 传真:0596-2527931  学院党委信箱:msdstydzzh@163.com